伟德源自英国始于1946
首页
伟德概况
学院简介
学院领导
专业介绍
教师队伍
组织机构
通知公告
学院动态
教学科研
党建工作
团学工作
就业创业
校招信息发布
就业创业指导
就业创业政策
就业手续办理
校友风采
文件下载
就业创业政策
首页
伟德概况
通知公告
学院动态
教学科研
党建工作
团学工作
就业创业
校友风采
文件下载
就业创业政策
当前位置:
首页
>>
就业创业
>>
就业创业政策
>>
正文
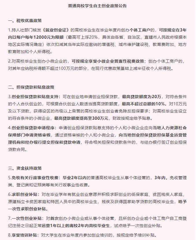
普通高校学生自主创业政策公告
2022-04-27 15:28
(点击:
)
[
文章下载
] [字号:
大
中
小
]
打印
收藏
已是首条
下一条:普通高校学生应征入伍政策公告
【
关闭窗口
】
伟德国际(bevictor·1946)源自英国|官方网站 版权所有 地址:河南省郑州市惠济区英才街146号
联系电话:0371-63515159 邮编:450044